AG¹Î¹ÎÀÖ

EN

{content.title}

¸£½¨AG¹Î¹ÎÀÖ½ºÕ³´ø¼¯ÍÅÓÐÏÞ¹«Ë¾ÌØÖÖ±êÇ©½º´ø¼°ÅäÌײúÆ·ÏîÄ¿ ÇéÐÎÓ°ÏìÆÀ¼ÛµÚÒ»´Î¹«Ê¾

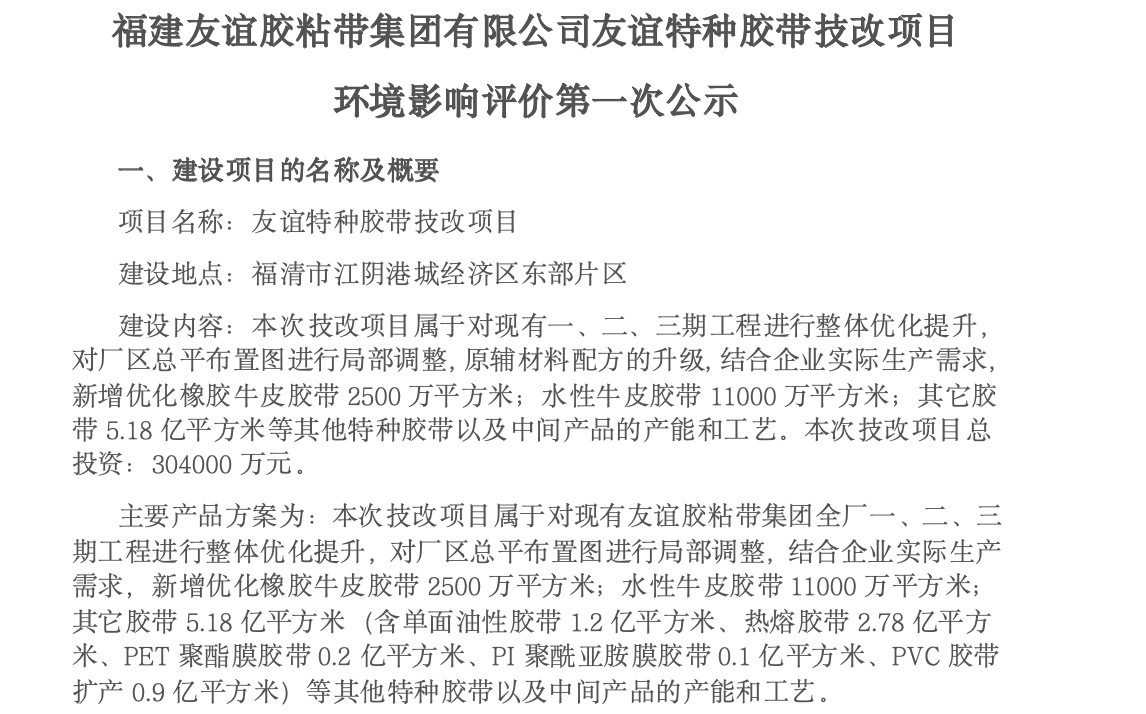
Ò»¡¢½¨ÉèÏîÄ¿µÄÃû³Æ¼°ÌáÒªÏîÄ¿Ãû³Æ£º¸£½¨AG¹Î¹ÎÀÖ½ºÕ³´ø¼¯ÍÅÓÐÏÞ¹«Ë¾ÌØÖÖ±êÇ©½º´ø¼°ÅäÌײúÆ·ÏîÄ¿½¨ÉèËùÔÚ£º¸£ÇåÊн­Òõ¸Û³Ç¾­¼ÃÇø¶«²¿Æ¬ÇøÖ÷Òª½¨ÉèÄÚÈݼ°¹æÄ££ºÒý½øBOPP±¡Ä¤...

ÏàʶÏêÇé
2024/10/10

¸£½¨AG¹Î¹ÎÀÖ½ºÕ³´ø¼¯ÍÅÓÐÏÞ¹«Ë¾ÌØÖÖ±êÇ©½º´ø¼°ÅäÌײúÆ·ÏîÄ¿ ÇéÐÎÓ°ÏìÆÀ¼ÛµÚÒ»´Î¹«Ê¾

Ò»¡¢½¨ÉèÏîÄ¿µÄÃû³Æ¼°ÌáÒª

ÏîÄ¿Ãû³Æ£º¸£½¨AG¹Î¹ÎÀÖ½ºÕ³´ø¼¯ÍÅÓÐÏÞ¹«Ë¾ÌØÖÖ±êÇ©½º´ø¼°ÅäÌײúÆ·ÏîÄ¿

½¨ÉèËùÔÚ£º¸£ÇåÊн­Òõ¸Û³Ç¾­¼ÃÇø¶«²¿Æ¬Çø

Ö÷Òª½¨ÉèÄÚÈݼ°¹æÄ££ºÒý½øBOPP±¡Ä¤Éú²úÏß¡¢²»¸É½ºÉú²úÏߣ¬¹ºÖÃ×°ÖÃÔìÖ½»ú¡¢Í¿¹è»ú¡¢Ä¤ÇлúµÈÏà¹ØÁ¥Êô×°±¸£¬ÊÖÒÕˮƽµÖ´ï¹ú¼ÊÏȽø¡£Õ¼µØÃæ»ý233532.27ƽ·½Ã×£¬×ÜÐÞ½¨Ãæ»ýΪ161977.5ƽ·½Ãס£

Ö÷Òª²úÆ·¼Æ»®Îª£ºÄê²ú²»¸É½º±êÇ©23.64Íò¶Ö(ÆäÖÐÖ½À಻¸É½º±êÇ©21.34Íò¶Ö£¬Ä¤À಻¸É½º±êÇ©2.3Íò¶Ö)£¬ÊÕÒøÖ½5Íò¶Ö£¬BOPP±¡Ä¤5.5Íò¶Ö(ÆäÖÐ×ÔÓÃ1Íò¶Ö£¬ÍâÊÛ4.5Íò¶Ö),¸ß·Ö×ÓÈéÒº(¾Ûõ¥)0.66Íò¶Ö£¬±ûÏ©ËáUVѹÃô½ºË®2.8Íò¶Ö(ÆäÖÐ×ÔÓÃ0.69Íò¶Ö£¬ÍâÊÛ2.11Íò¶Ö)¡£

±¾´Î¼¼¸ÄÏîÄ¿×ÜͶ×Ê£º154619.2900ÍòÔª¡£

¶þ¡¢½¨É赥λÃû³ÆºÍÁªÏµ·½·¨

½¨É赥λÃû³Æ£º¸£½¨AG¹Î¹ÎÀÖ½ºÕ³´ø¼¯ÍÅÓÐÏÞ¹«Ë¾

ÁªÏµµØµã£º¸£ÇåÊн­Òõ¸Û³Ç¾­¼ÃÇø¶«²¿Æ¬ÇøAG¹Î¹ÎÀÖ¹«Ë¾

ÁªÏµÈË£ºÀ×¹¤

ÁªÏµµç»°£º18759366665

Èý¡¢ÇéÐÎÓ°Ï챨¸æÊéÌåÀýµ¥Î»µÄÃû³Æ

»·ÆÀ»ú¹¹µÄÃû³Æ£ºÖм켯ÍŸ£½¨´´ÐÅ»·±£¿Æ¼¼ÓÐÏÞ¹«Ë¾

ËÄ¡¢Õ÷Çó¹«ÖÚÒâ¼ûµÄÖ÷ÒªÊÂÏî

ΪÌýÈ¡Éç»á¸÷½ç¶Ô±¾½¨ÉèÏîÄ¿ÇéÐÎÓ°ÏìÓйصÄÒâ¼ûºÍ½¨Ò飬Ìؽ«±¾¹¤³ÌÔڴ˹«Ê¾£¬Ö÷ÒªÕ÷Çó¹«ÖÚÒÔÏÂÃû¹óµÄÏë·¨ºÍ½¨Òé¡£

(1)¹«ÖÚ¶Ô±¾ÏîĿѡַ¿´·¨ºÍ̬¶È£»

(2)¹«ÖÚ¶Ô±¾ÏîÄ¿½¨Éè¶ÔÇéÐÎÓ°ÏìµÄÊìϤ£»

(3)¹«ÖÚ¶Ô×îÌåÌùµÄÇéÐÎÎÊÌâÌá³öËùÐèµÄ»·±£¶Ô²ß£»

(4)¹«ÖÚ¶Ô±¾ÏîÄ¿µÄ»·±£²½·¥µÈ·½ÃæµÄÒâ¼û¡¢½¨æÅºÍÏêϸҪÇóµÈ£»

(5)¹«ÖÚ¶ÔÏîÄ¿½¨Éè´øÀ´µÄÇéÐÎÓ°ÏìµÄ̬¶È¡£

Îå¡¢¹«ÖÚÒâ¼û±íµÄÍøÂçÁ´½Ó

¹«ÖÚÒâ¼û±íÏÂÔØÁ´½Ó£ºhttps://pan.m.hengwang-rsq.com/s/1qGdFxxX8FU6v9TH1H4e5zQ

ÌáÈ¡Â룺bs7y

Áù¡¢Ìá½»¹«ÖÚÒâ¼û±íµÄ·½·¨ºÍ;¾¶

ÔÚÇéÐÎÓ°Ï챨¸æÊéÕ÷ÇóÒâ¼û¸åÌåÀýÀú³ÌÖУ¬¹«ÖÚ¿Éͨ¹ý·¢ËÍÐź¯¡¢µç»°µÈ·½·¨£¬Ïò½¨É赥λ½ÒÏþ¶Ô±¾½¨ÉèÏîÄ¿ÇéÐÎÓ°ÏìÆÀ¼ÛÏà¹ØµÄÒâ¼û¡£¹«ÖÚÌá½»Òâ¼ûʱ£¬Ó¦µ±ÌṩÓÐÓõÄÁªÏµ·½·¨¡£

½¨É赥λ½«ÕæÊµ¼Í¼¹«ÖÚµÄÒâ¼ûºÍ½¨Ò飬²¢½«¹«ÖÚµÄÃû¹óÒâ¼û¡¢½¨ÒéÏòÇéÐÎÓ°ÏìÆÀ¼Ûµ¥Î»¡¢Éè¼Æµ¥Î»ºÍÓйز¿·Ö·´Ó¦¡£

 

¸£½¨AG¹Î¹ÎÀÖ½ºÕ³´ø¼¯ÍÅÓÐÏÞ¹«Ë¾

2024Äê10ÔÂ10ÈÕ


ÊÕÆð
ÍøÕ¾µØÍ¼